4月
23
2022

在成長的路上,難免孤獨,難免彷徨
卻有一樣,能讓這一徑長途香花彌漫
讓人踏著荊棘不覺得痛苦
有淚可落也不是悲涼
這個 靈魂伴侶 就叫音樂
今天我們和大家一起
了解 3部音樂劇
看看音樂在孩子的成長路上
帶給他們哪些收獲和陪伴
1.《音樂之聲》
音樂讓淘氣包們變身創意天才
瑪麗亞被院長嬤嬤安排去馮・特拉普上校家擔任7個孩子的家庭教師。因為軍旅生活和喪妻的悲痛使上校對孩子管教嚴格,渴望父愛的孩子們為了引起父親的注意變成了熊孩子。瑪利亞的到來,為這個原本冰冷的家庭帶來了音樂,也帶來了歡笑。而原本令人頭疼的淘氣包們也在音樂中激發了創造潛能。
這首由瑪利亞與孩子們一起演繹的《孤獨的牧羊人》,旋律活潑俏皮,幽默風趣。其中的布景切換與除了牧羊人之外的木偶操縱,都由孩子們自己承擔。
2.《放牛班的春天》
音樂讓叛逆少年成長為指揮大師
世界著名指揮家皮埃爾·莫昂克重回法國故地出席母親的葬禮,無意中得到一本他的音樂啟蒙老師克萊門特·馬修的日記,皮埃爾慢慢細味著老師當年的心境,也回憶起童年的種種往事。
當年的皮埃爾就讀的男子寄宿學校的校長以殘暴高壓的手段管治這群問題少年,體罰在這裏司空見慣。克萊門特老師的到來,漸漸打開了學生們封閉的心靈,他組織孩子們成立了合唱團,諄諄善誘地發掘了他們的音樂天賦。故事的最後,克萊門特老師因為失火事件被解雇,孩子們用歌聲和寫著感謝的紙飛機為他送別,而他和他的音樂帶給孩子們的尊重、包容與愛將陪伴他們終生。
在這個片段中孩子們送別老師時唱的歌是《風箏》,歌詞傳遞了孩子們的心聲:
風箏飛呀風箏飛
隨風兒飄揚
飛過海呀飛過山
回到我身旁
張開風雨後
堅強的翅膀
請別忘記帶著我翱翔
3.《瑪蒂爾達》
用音樂劇表達小女孩爭取幸福的勇氣
神童瑪蒂爾達5歲時就把大多數經典作家的作品讀完了!不幸的是這個聰明絕頂的小姑娘卻遇到了世界上最庸俗勢利的父母和最惡毒的校長。父母把瑪蒂爾達送進了寄宿學校後就撒手不管,校長特拉奇布爾小姐投鉛球出身,極度討厭小孩,哪個學生不聽話,她就把孩子像鉛球一樣投出牆外。好在有一位好老師漢妮小姐,信任尊重瑪蒂爾達,使瑪蒂爾達在成長中懂得為自己的幸福而去努力爭取。
2012年,音樂劇《瑪蒂爾達》獲得7項奧利弗獎;2013年,又獲得5項托尼獎。約20首動人的音樂展現了小瑪蒂爾達在困境中為自己爭取權利的決心與勇氣。
當我長大
等我長大
我就能爬上每棵參天大樹
坐上最最高的枝丫
因為那時我已經長大……
安靜
好像沉默,但也不那麼沉默
就是那種溫柔的安靜
就像你
倒躺在床上時候的聲音,
就像你的心
在你的腦中的聲響……
七幕少兒音樂劇團
的小學員們將有機會參演
《音樂之聲》《放牛班的春天》
這2部優秀的中文音樂劇
七幕少兒音樂劇團秋季招生 現已開始
趕快來報名吧 一起親近藝術、表達自信、快樂成長
▼▼▼
七幕人生少兒音樂劇團介紹
「少兒音樂劇團」是七幕人生旗下的音樂劇表演藝術學習和演出團體,旨在為中國4-12歲孩子提供系統的教育和舞台演出機會,打造國內最專業的音樂劇教育機構,成為七幕人生音樂劇小演員儲備平台。

為什麼我們鼓勵4-12歲孩子一定要學習音樂劇?
音樂劇融合了藝術與文化,擁有音樂、舞蹈、肢體、語言、情節、人物、舞台等豐富的內涵。它的藝術性將帶給孩子潛移默化的高尚熏陶,它的文化性帶給孩子領先於同齡人的內在氣質。這是對藝術的探索,也是對文化的表達,這是外在的表演,也飽含內在的情緒,讓孩子獲得寶貴的精神力量。

懷著通過高品質音樂劇表演藝術教育培養孩子高感性、高審美、高創造能力的初心,七幕人生的少兒音樂劇教育事業已經成功運營了2年時間。如今在《放牛班的春天》《音樂之聲》音樂劇舞台上,已經有超過35%的小演員曾接受過七幕提供的音樂劇教育。小演員選拔過程中,劇團成員初試通過率已達62%。(此處應有歡呼聲~)
七幕將在2019年秋季迎來第1500名音樂劇小學員。
秋季開課計劃
2019年秋季,七幕除在北京、上海保持4個教學中心外還在深圳開啟新的教學中心,同時開啟廣州城市報名統計!
北京·BEIJING
北京的小朋友們本學期可以選擇東直門校區和天橋藝術中心校區入學。東直門校區是七幕人生少兒音樂劇團的創立地點,逐漸成為了家長和學員們溫馨的音樂劇之家。天橋藝術中心是以音樂劇演出為主的“國際化演藝舞台”,堪稱北京音樂劇文化的地標性建築,在2019年1月七幕與天橋藝術中心正式在音樂劇少兒藝術培訓方面達成獨家合作。

(天橋藝術中心)
上海·SHANGHAI
上海的小朋友們可以選擇上汽·上海文化廣場、田林路越界創意園校區入學,兩個校區都擁有一流的設施,寬敞的教室,方便的交通,完善的周邊配套,家長和小朋友都能夠享受到周邊便利性。

(上汽·上海文化廣場)
深圳·SHENZHEN

深圳分校位於南山區西麗TCL國際E城G5棟深廣電 | TCL·融媒體青少年成長中心,園林式綠色園區,獨立4層建築。這裏擁有音樂劇學習所需的專業設施、良好的周邊環境和便利的交通。有聲樂、舞蹈、表演等功能的寬敞排練廳,還有攝影棚、演播廳、錄音棚,小劇場,更棒的是有一座300座位的獨立小劇場,未來無論上課、演出、錄制、拍攝,都可以一站式解決。

(深廣電 | TCL·融媒體青少年成長中心)
廣州·GUANGZHOU
如果您希望在廣州地區入學,可以點擊“閱讀原文”,在意向征集表中填寫您的信息進行預約,我們將在達到一定預約用戶數量後公布開班計劃。
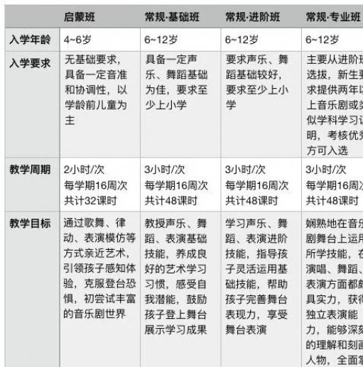
課程體系


在四個學習階段中,每學期學員都將接觸到不同的音樂劇技能和作品,每個學期的內容擁有連貫性和進階性,學員們學習的作品也涵蓋了如《音樂之聲》《放牛班的春天》《瑪蒂爾達》等世界著名音樂劇作品,在藝術技能與藝術文化學習上完美融合。
專業的玩
從熱愛,到擅長

面試分班制度
找到最適合孩子的學習夥伴
七幕歡迎所有熱愛音樂劇的孩子加入,為了讓基礎相近、年齡相似的小朋友能在同樣的班級學習,我們會進行集中入學測試。由於開班量有限,會按面試表現決定錄取順序,基礎較好的小朋友更有可能被進階、專業班錄取。
2019年秋季班面試排期計劃
北京
2019年7月13日10:00-18:00(第一批次)
2019年7月27日10:00-18:00(第二批次)
2019年8月10日10:00-18:00(第三批次)
上海
2019年7月13日10:00-18:00(第一批次)
2019年7月27日10:00-18:00(第二批次)
2019年8月10日10:00-18:00(第三批次)
深圳
2019年8月17日10:00-18:00
面試需繳納49元報名費用,之前參與過面試或學習的學員,均可免收費用,如您錯過面試報名,可聯絡客服等候新面試輪次的通知。

2019年春季厚厚的報名表
家校配合
孩子的進步看得見
七幕提倡「專業的玩」——不僅熱愛,而且擅長,劇團班的教學目標是培養全面的音樂劇藝術認知和素養。
例如:聲樂,既要學習經典音樂劇作品,又要鍛煉樂理專業能力;舞蹈,需要系統的基本功和技術動作學習;表演,既要台詞和表演能力練習,又要注重舞台意識的培養和演員基本素養的鍛煉。
要把教學內容內化,學員需要日積月累的課下練習,這就要求家長們成為「堅實後盾」。

(圖:上海常規班家長好評)
(家長采訪)
增值服務
獨享七幕國內外藝術資源
免費加課:不定期針對演出、賽事、演員面試等免費加課;
小演員選拔:《音樂之聲》《放牛班的春天》小演員選拔,無需簡歷篩選和海選直通初試,通過初試和複試即可進入劇組;
演出及賽事:不定期對外演出、比賽機會;
海外遊學:七幕擁有英國皇家莎士比亞劇團等頂級合作方。

(Matilda the Musical 全球巡演編舞老師音樂劇工作坊)
2019年
小學員們有機會參演的劇目

2018-2019年
部分成功登台小學員展示

常見問題
Q:學習內容是英文還是中文?
A:劇團雖然不強調英語學習,但隨著專業性要求逐漸提高,學員們會接觸到更多英文原版音樂劇。
Q:沒有藝術基礎可以參加面試嗎?
A:歡迎所有熱愛音樂劇的孩子前來面試,基礎班看中的是小朋友的潛力,請大家放心報名,也歡迎具備良好藝術素養的小朋友努力加入進階班級。
Q:劇團班的課程是如何進行的?4-6歲為什麼沒有表演課?
A:啟蒙班每周學習2小時,包含聲樂啟蒙、舞蹈啟蒙課各1小時;常規班每周學習3小時,包含聲樂、舞蹈、表演課程各1小時。啟蒙班不單設表演課,孩子們具有很好的表演欲和想象力,此時應著重在聲樂和舞蹈方面打基礎,課內穿插表演教學。
Q:師資配備是怎樣的?
A:七幕教師隊伍由藝術高校返聘名師、名校音樂劇專業背景全職教師、表演經歷豐富的演員教師組成,教研團隊由經驗豐富的演出主創團隊成員組成,專業性值得信賴。
Q:少兒音樂劇團的學員一定會成為小演員嗎?
A:不是,我們希望讓學員真正熱愛音樂劇,並且真正入門音樂劇表演藝術,從而達到提高藝術素養和認知能力的目的,學員們通過在劇團學習,憑借能力通過面試。

(《長靴皇後》巡演團隊探班)
報名須知
學費
報名通道
方式一:填表報名
點擊文末“閱讀原文”填寫報名表,等待劇團老師電話與您聯絡。
方式二:客服報名
主動聯絡客服「小幕童」(工作日10:00-19:00),立刻報名或咨詢。
方式三:電話報名
400-028-2577轉2